遂宁市文化市场综合行政执法支队2023年部门预算
来源:遂宁市文化广播电视和旅游局[官网]
发布时间:2023-02-17 14:23
浏览次数:
字体: [
大
中
小
]
打印
附件:
2023年部门预算公开报表.xlsx
部门整体支出绩效目标表(2023年度)、部门预算项目绩效目标表(2023年度).xlsx
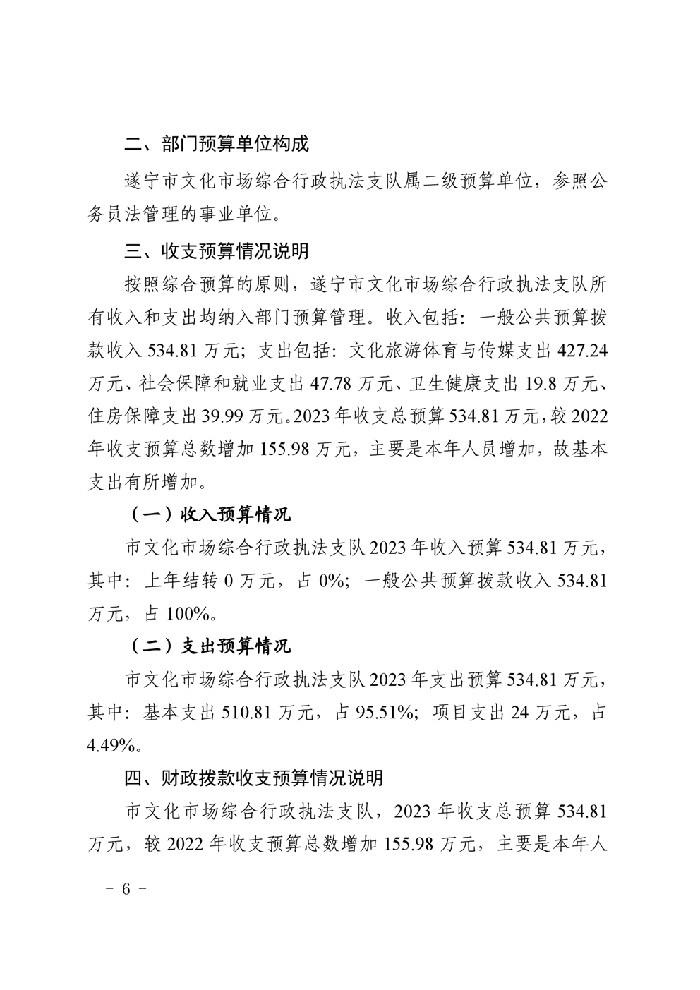
扫一扫在手机打开当前页