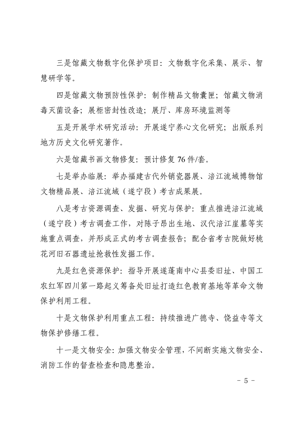
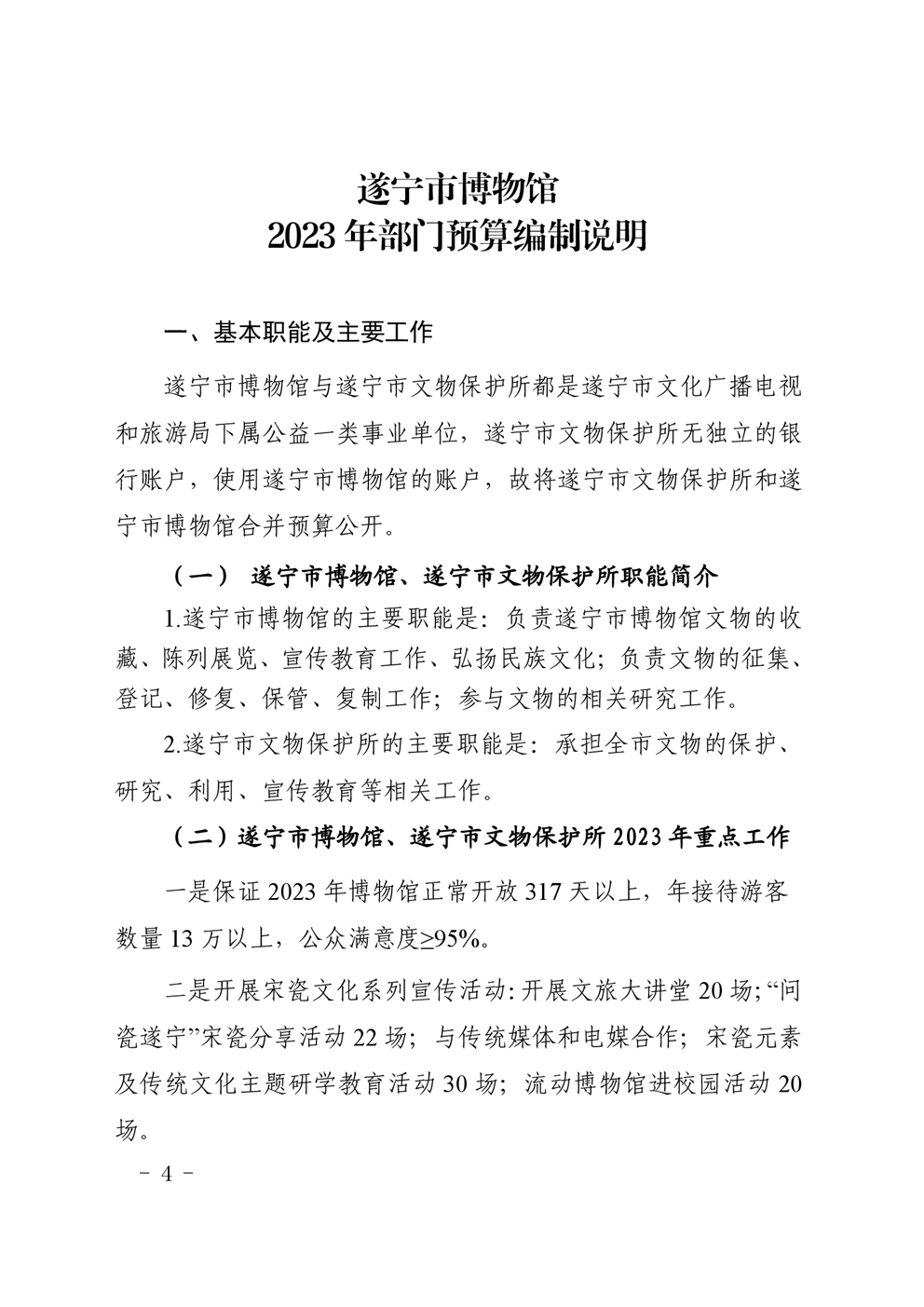
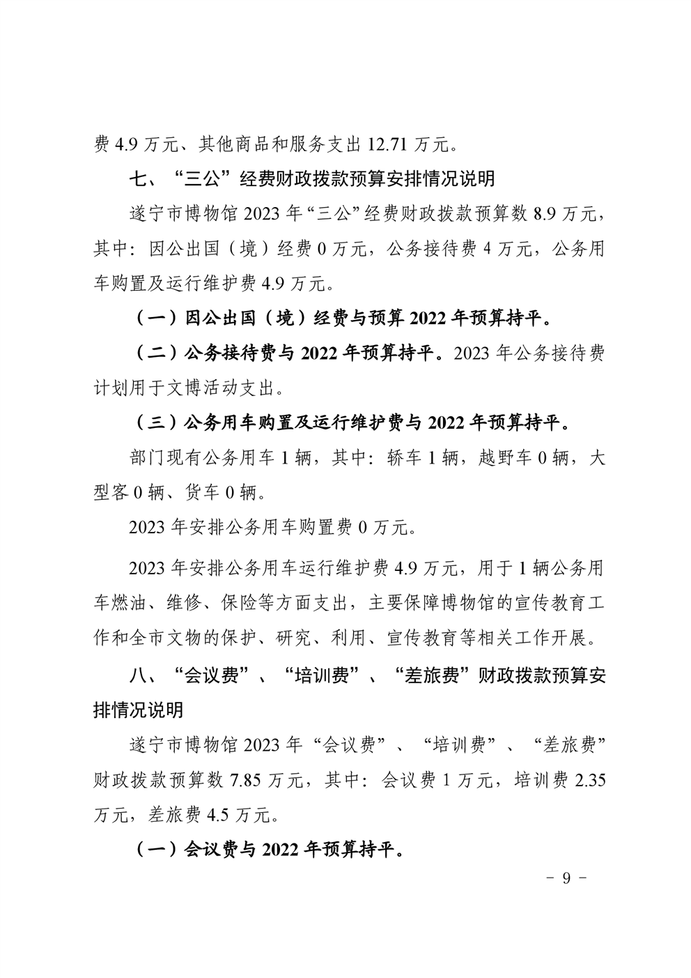
2023年度四川省遂宁市博物馆单位预算
来源:遂宁市文化广播电视和旅游局[官网]
发布时间:2023-02-17 10:43
浏览次数:
字体: [
大
中
小
]
打印
附件:
遂宁市博物馆预算公开报表(单位公开).xlsx
2023年度博物馆部门整体支出绩效目标.xlsx
扫一扫在手机打开当前页