川府公开办函〔2021〕28号
各市(州)人民政府办公室(厅),省政府各部门、各直属机构办公室,有关单位办公室:
为推动全省政府系统政务新媒体健康有序发展,结合工作实际,我们对《四川省政府网站与政务新媒体检查指标》《四川省政府网站与政务新媒体监管工作年度考核指标》进行了部分调整。现将调整后的指标印发你们,请参照实施。
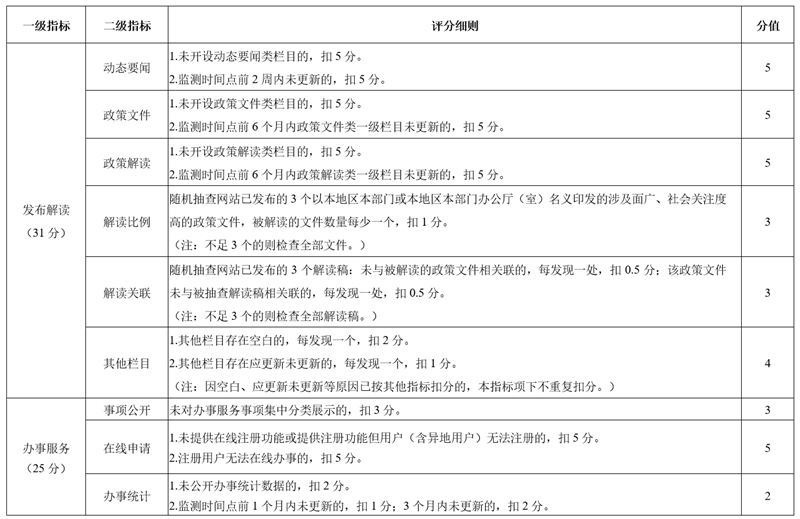
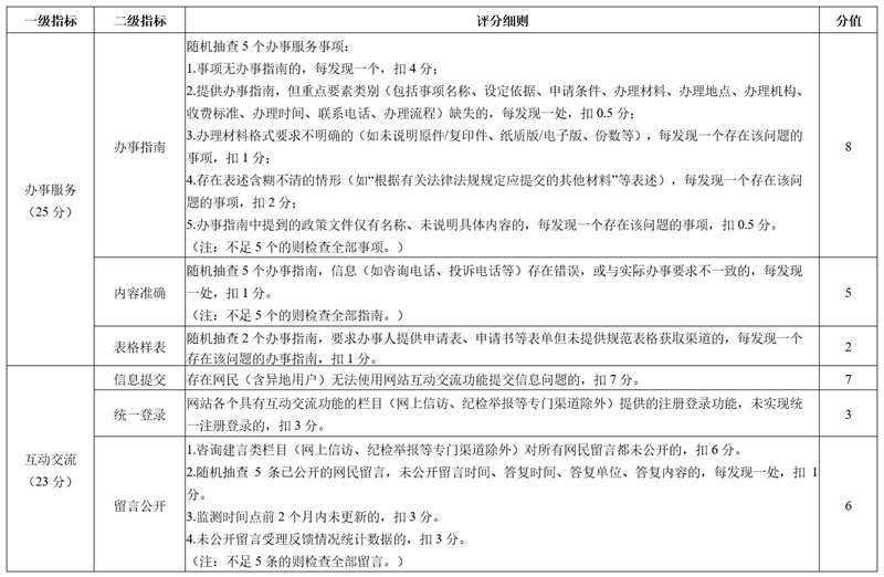
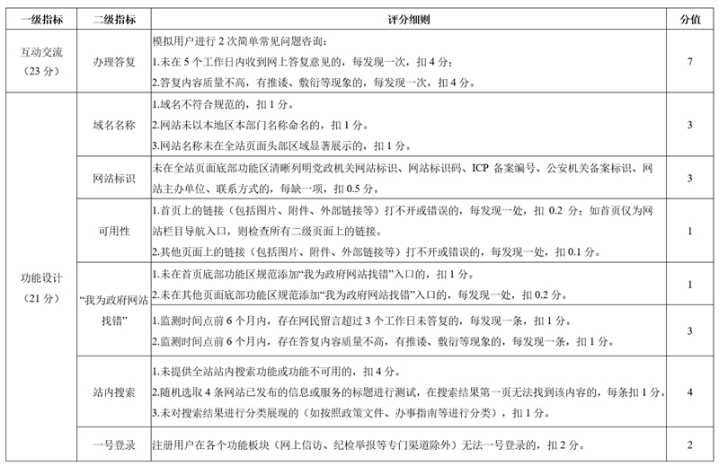
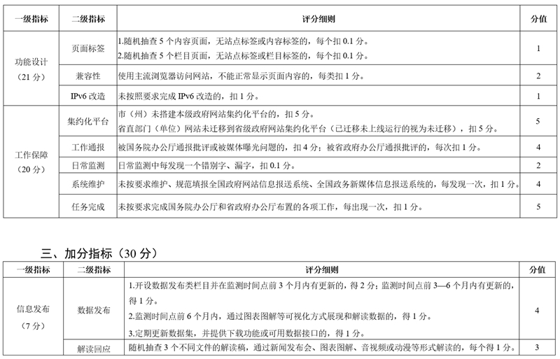
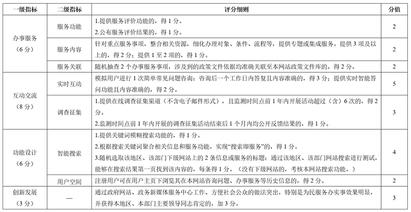
附件:1.四川省政府网站与政务新媒体检查指标(2021年4月修订)
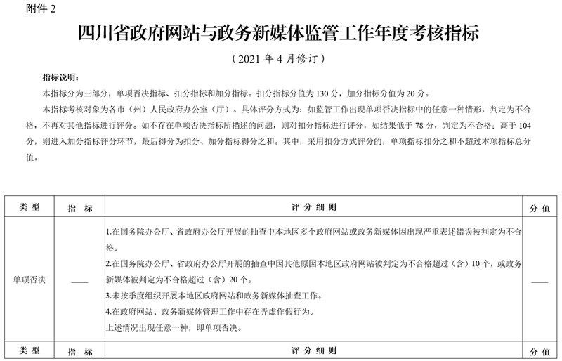
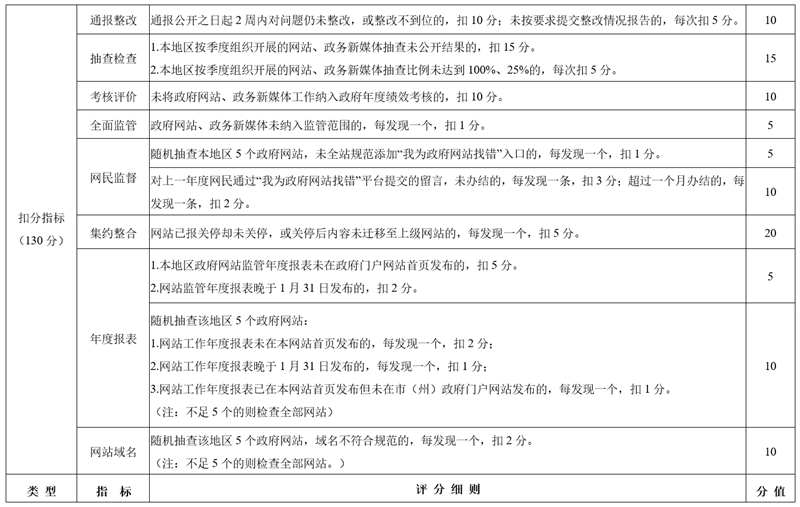
2.四川省政府网站与政务新媒体监管工作年度考核指标(2021年4月修订)
四川省人民政府信息公开办公室
2021年4月21日










