注意!注意!
涪江迎来洪水考验!
遂宁已启动Ⅲ级防汛应急响应
↓↓↓
遂宁市防汛抗旱指挥部
关于启动Ⅲ级防汛应急响应的通知
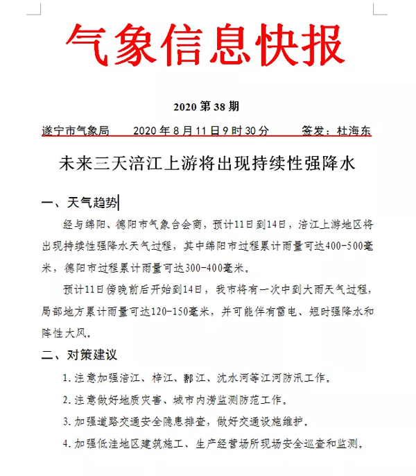
遂宁水文局8月11日16时30分发布洪水橙色预警:受上游持续强降雨及电站加大下泄影响,预计8月12日2时-12日6时,涪江干流射洪水文站洪峰流量可能达到12000至14000m³/s,超过保证流量800m³/s。根据当前雨水情变化趋势,按照《遂宁市防汛应急预案》规定,经市防汛抗旱指挥部研究决定,8月11日17时启动Ⅲ级防汛应急响应,请市防指各成员单位、相关县(市、区)防指按照职责分工,做好防汛保安各项工作。
未来三天
涪江上游将出现持续性强降水

遂宁未来24小时天气
预计8月11日晚上到8月12日白天,中雨,局地大雨到暴雨,伴雷电和短时阵性大风,24小时内最低气温25到26度,最高气温31到32度,最小相对湿度69%。
遂宁未来四日天气
8月12日:中雨,局地大雨到暴雨,伴雷电和短时阵性大风,25-31℃
8月13日:大雨到暴雨,伴雷电和短时阵性大风,23-28℃
8月14日:小到中雨转多云,24-32℃
8月15日:多云,26-35℃