为激励我省文艺出精品、出人才、出效益、出品牌,推动我省文艺事业进一步攀高原、登高峰,加快建设文化强省,四川省人民政府日前出台了《四川省重大文艺项目扶持和精品奖励办法(试行)》,省政府将给予扶持和奖励省重大文艺项目和精品奖励,资金由省财政预算安排,年度预算规模3亿元。

名词解释
重大文艺项目扶持
重大文艺项目扶持是指对经过规范程序评定,思想精深、艺术精湛、制作精良,具有获得常设全国性文艺奖项潜力,在培育社会主义核心价值观,弘扬中华优秀传统文化、革命文化、社会主义先进文化和巴蜀文化方面具有积极作用的优秀文艺作品,集中财力予以重点扶持。
精品奖励
精品奖励是指对我省各地各部门(单位)、社会机构及个人创作生产的,经公开发表、出版、播映、演出,代表四川申报参评并荣获中央宣传部批准设立的常设全国性文艺奖项,或荣获全国面向国际交流、影响力大的文艺评奖奖项的作品进行奖励。
扶持范围
重大文艺项目扶持作品类型主要包括电影、电视剧、舞台剧。省直相关行业主管部门(单位)按照职责分工,建立重大文艺项目动态遴选机制,原则上每年遴选6部电影、6部电视剧、6部舞台剧,再从中优选3部电影、3部电视剧、3部舞台剧予以集中扶持,具体由领导小组评选审定。
电影。按照每部扶持总额不超过项目实际总投资30%且最高不超过1500万元的标准予以扶持。开机之日起,按扶持总额的30%予以支持;摄制完成、经组织验收后,按扶持总额的30%予以支持;取得《电影公映许可证》在全国公映并取得良好社会反响后,兑现扶持总额剩余部分。扶持资金用于剧本创作的比例不低于10%。
电视剧。按照每部扶持总额不超过项目实际总投资 30%且最高不超过2000万元的标准予以扶持。开机之日起,按扶持总额的30%予以支持;摄制完成、经组织验收后,按扶持总额的30%予以支持;取得发行许可证在头部视频网站、卫视及以上公共平台播出并取得良好社会反响后,兑现扶持总额剩余部分。扶持资金用于剧本创作的比例不低于10%。
舞台剧。按照每部扶持总额不超过项目预算总投资30%且最高不超过1000万元的标准予以扶持,舞台剧项目在申报前应完成舞台首演或试演。项目立项后,按扶持总额的70%予以支持(其中,用于剧本创作和提升修改的比例不低于10%);6个月内,完成演出2场以上,组织专家论证通过后按扶持总额的20%予以支持;随后3个月内,完成重大提升修改演出2场以上,经组织验收合格,兑现扶持总额剩余部分。
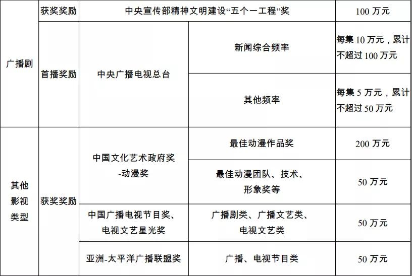
精品奖励作品类型包括影视类、舞台艺术类、文学作品类、视觉艺术类等。奖励范围为在四川省立项,由四川省有关单位(机构、个人)独立或作为第一出品方创作出品,并拥有作品版权、评奖申报权和奖项荣誉权,在国家部委主题文艺创作工程中入选、在国家部委重要文艺奖项中获奖或在国内外产生重大影响力的优秀文艺作品。
对电影、电视剧、舞台剧,按以下条件和标准予以奖励:




对其他文艺门类项目,在国家部委主题文艺创作工程中入选、在重要文艺奖项中获奖或在国内外产生重大影响力的,可纳入精品奖励范围,按以下条件和标准予以奖励:






申报方式
每年9月底前,省直相关行业主管部门(单位)按照行业归口管理原则,发布主管文艺门类重大文艺项目扶持申报指南和精品奖励收集通知,明确重大文艺项目支持重点和申报要求,组织开展项目申报工作。
每年12月底前,省直相关行业主管部门(单位)按照职责分工,建立重大文艺项目动态遴选机制,组织开展归口管理文艺门类重大文艺项目评审遴选和精品奖励资格审核,并提出重大文艺项目扶持和精品奖励方案,在部门门户网站上向社会公示(公示期一般为5个工作日),无异议后提交领导小组办公室统一汇总,报领导小组审定。
经领导小组审定并按规定程序报省政府常务会议审议批准后,财政厅会同省直相关行业主管部门(单位)按照财政预算管理规定安排下达资金预算。