为进一步提升遂宁市文旅产品品质,加快聚人引流、提振消费,高效建设区域文旅康体中心、构筑“养心文旅名城”,遂宁市政府常务会审议并通过了《遂宁市旅游品牌创建奖励办法》《遂宁市旅游宣传营销补助办法》《遂宁市重点文艺项目和文艺精品扶持奖励办法》《遂宁市促进民办公共文化服务单位发展实施办法》,将于5月24日正式施行。同时,为帮助文旅企业等服务业领域困难行业渡过难关、恢复发展,遂宁市商务局、遂宁市发改委、遂宁市文化广电旅游局等14部门联合出台了《遂宁市应对新冠肺炎疫情影响促进服务业纾困发展的政策措施》,并于4月28日起执行。下面,就这五项政策的主要内容进行说明。
一、关于《遂宁市旅游品牌创建奖励办法》
《遂宁市旅游品牌创建奖励办法》共计12条,主要针对遂宁市相关县(市、区)、遂宁市直园区、文旅企业、文旅单位及从业人员创建旅游产品品牌、区域性文旅品牌和旅游基础服务品牌等方面进行奖励。
为了激发旅游品牌创建积极性,旅游产品品牌奖励方面将对成功创建国家5A级旅游景区、国家级旅游度假区、国家4A级旅游景区、省级旅游度假区、省级生态旅游示范区的属地县(市、区)政府、市直园区管委会给予1000万元—200万元的奖励,对成功创建五星级、四星级旅游饭店以及顺利通过评定性复核的五星级、四星级旅游饭店的创建主体给予500万元—10万元的奖励,对成功创建省五星级、四星级农家乐的创建主体给予20万元—10万元的奖励,对在国家级、省级比赛中获奖的文创产品、旅游商品和旅游美食的开发企业给予3万元—1万元的奖励,对成功创建省级文创集市的创建主体给予30万元奖励;为了进一步提升文旅品牌品质,促使区域旅游发展实现提质增效,增强区域旅游综合带动作用,区域性文化旅游品牌奖励方面将对成功创建天府旅游名县命名县、候选县,全域旅游示范区,天府旅游名镇,乡村旅游重点村、天府旅游名村的县(市、区)、市直园区给予1000万元—20万元的奖励;为了提升遂宁市文旅人才队伍素质,旅游基础服务奖励方面将对在国家级、省级比赛中获奖的导游(讲解员)给予3万元—0.5万元的奖励。

二、关于《遂宁市旅游宣传营销补助办法》
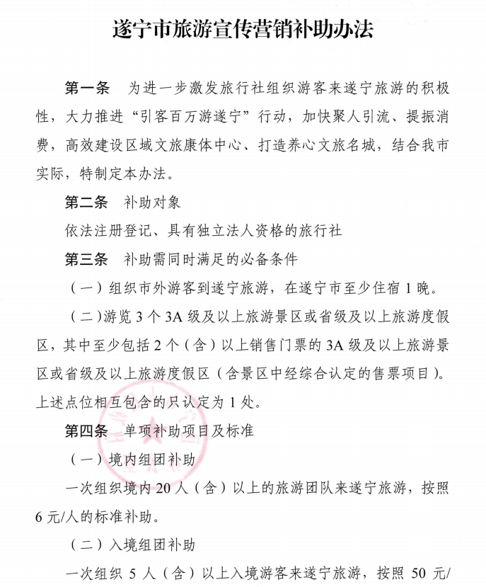
《遂宁市旅游宣传营销补助办法》共计13条,对组织市外游客来遂宁旅游的旅行社给予宣传营销补助,以进一步激发旅行社宣传推广遂宁文旅资源和线路产品、组织游客来遂宁旅游的积极性,更好发挥其在增加就业、拓展消费和促进服务业提质升级中的牵引串联作用,助推建设区域文旅康体中心、打造养心文旅名城。补助对象为:依法注册登记、具有独立法人资格的旅行社。补助必备条件是:(一)组织市外游客来遂旅游、在遂宁市至少住宿1晚;(二)游览3个3A级及以上旅游景区或省级及以上旅游度假区,其中至少包括2个(含)以上销售门票的3A级及以上旅游景区或省级及以上旅游度假区(含景区中经综合认定的售票项目)。补助项目包含单项补助、累计补助和其它补助3个项目。其中单项补助分为境内组团补助、入境组团补助、大团补助、包机游补助,对符合条件的相关旅行社给予团队游客20元/人—6元/人或2万元/包机架次的营销补助;累计补助是指相关旅行社在一个年度内组织境内游客达到3000人及以上规模,或者境外游客500人以上规模的,将给予15万元—3万元或者15万元—1万元的营销补助。同时,为顺应游客出行方式多样化的变化,专门设置了其它补助项目,支持和鼓励旅行社组织游客以自助自驾的方式来遂旅游,对组织游客以自驾游或者乘火车的方式来遂旅游的,满足自驾游补助或者火车游补助条件的,将给予相关旅行社每趟次5万元—0.4万元或者0.8万元的营销补助。

三、关于《遂宁市重点文艺项目和文艺精品扶持奖励办法》
《遂宁市重点文艺项目和文艺精品扶持奖励办法》共计15条,主要针对重点文艺项目和文艺精品,奇数年份进行扶持,偶数年份进行奖励。扶持奖励资金在市本级财政预算的文化和旅游发展专项资金中按每年度200万元最高限额统筹安排。
重点文艺项目扶持范围指以遂宁为创作背景或主题,能够体现遂宁元素、展示遂宁形象、讲好遂宁故事重点文艺项目。其中,文学创作项目原则上每次扶持不超过3部,最高不超过5万元,舞台艺术项目原则上每次扶持不超过1部,最高不超过20万元,广播影视项目原则上每次扶持不超过2部,最高不超过50万元,其他重点文艺项目主要是中央、省宣传文化部门及文联列入重点孵化、重点签约和重点关注的文艺项目,按照上级文件要求配套扶持资金。
文艺精品奖励范围指市内外主体组织创作生产,具有遂宁元素,宣传遂宁的文艺作品;以遂宁市名义申报参赛的作品或个人。其中,获全国、全省常设性文艺奖的作品或个人,按全国、全省奖金等额配套奖励。在中央广播电视总台播出的影视剧、专题片、纪录片、动画片,最高给予出品方(主创团队)一次性奖励100万元。与出版社签订版税合同、首次印刷量超过3000册的文学作品,一次性奖励5万元。文学作品转化为电视剧并在头部视频网站、卫视及以上公共平台播出,或转化为电影并在全国公映的,每部奖励5万元。

四、关于《遂宁市促进民办公共文化服务单位发展实施办法》
《遂宁市促进民办公共文化服务单位发展实施办法》共计20条,主要针对民办博物馆、民办美术馆、民办图书馆的建设、免费开放、展陈活动3个方面进行补助。为了有效引导民间力量投资遂宁民办公共文化服务单位建设运营,将对由个人和民营企业出资新建、扩建民办公共文化服务单位按照实际投资的1.5%—1%给予建设补助;为了打造提升主客共享公共空间,将对民办公共文化服务单位按照展厅面积、藏品数量、阅览座位数等给予每年10万元—3万元免费开放补助;为了进一步提升城市品味、丰富城市内涵,鼓励和支持民办公共文化服务单位举办形式多样的主题展出活动,每次展出期限不少于500小时的,将按照实际产生费用的20%予以补助,最高补助不超过3万元。

五、关于《遂宁市应对新冠肺炎疫情影响促进服务业纾困发展的政策措施》
《遂宁市应对新冠肺炎疫情影响促进服务业纾困发展的政策措施》内容主要有5个方面31条,除了减轻企业负担、强化金融支持、支持扩岗稳岗等针对服务业对普惠政策措施外,还有5条专门针对受疫情冲击较大的旅游业的纾困举措,条条都是干货,有望化解全市文旅企业的燃眉之急,激发企业发展活力。第一条2022年继续实施旅行社暂退旅游服务质量保证金扶持政策,将暂退比例提高至100%;第二条鼓励文化和旅游企业参与政府采购,不得以星级、所有制等为门槛限制;第三条鼓励各级学校、教育机构在市内外开展研学活动,支持符合条件的旅行社及相关运营机构等承接研学服务业务。特别是第四、第五条是在参考中省扶持政策的基础上,提出了遂宁市的创新扶持举措:第四条鼓励党政机关、企事业单位、社会团体委托旅行社开展党建、公务、工会、会展等活动,允许向旅行社开放代理服务发票事项或由旅行社开具综合发票;第五条鼓励推广旅行取消险等保险产品。
