广大市民朋友:
2024遂宁观音湖马拉松暨“跑遍四川”(遂宁站)将于2024年10月20日7:30至13:30举行,届时市区部分道路路口将于当日早上5点开始进行交通管制,禁止机动车通行。按照马拉松比赛路线图,赛事道路封闭期间,部分公交线路临时调整或临时停运。现将相关事宜通知如下:
一、10月19日临时调整常规公交线路2条

二、10月20日临时停运及调整常规公交线路13条

(一)临时停运常规公交线路6条

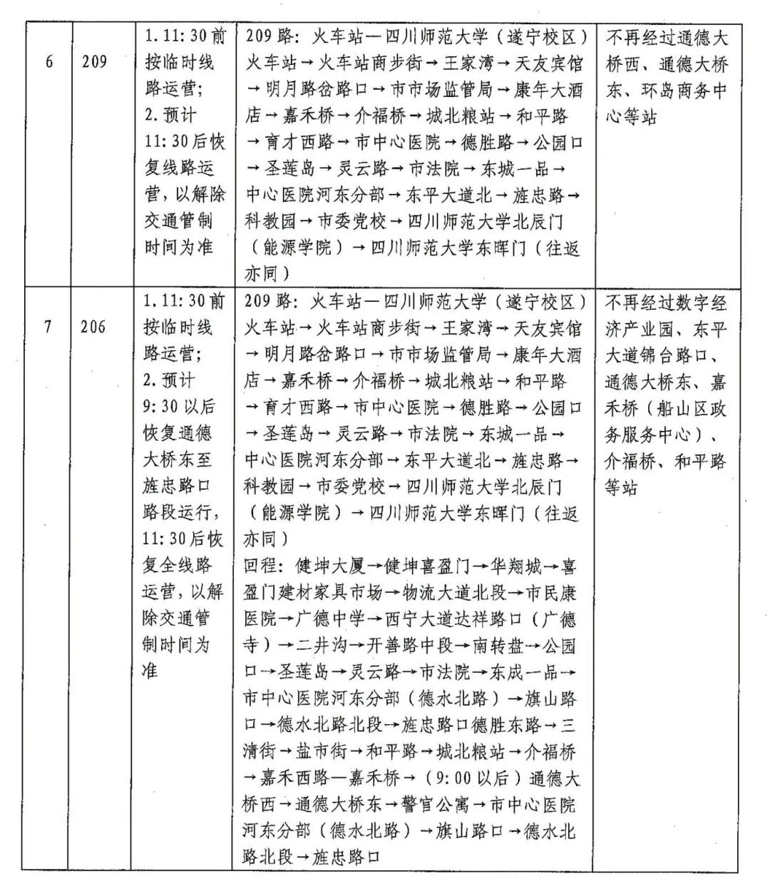
(二)临时调整常规公交线路7条

待赛事结束,道路具备通行条件后,各线路将及时恢复原线运营。请广大市民朋友相互转告,由此带来不便,敬请谅解!