由四川省文化和旅游厅指导
四川文化创意产业研究院主办
四川省旅游商品与装备协会承办的
2025四川特色旅游商品大赛
6月11日,结果已公示
其中
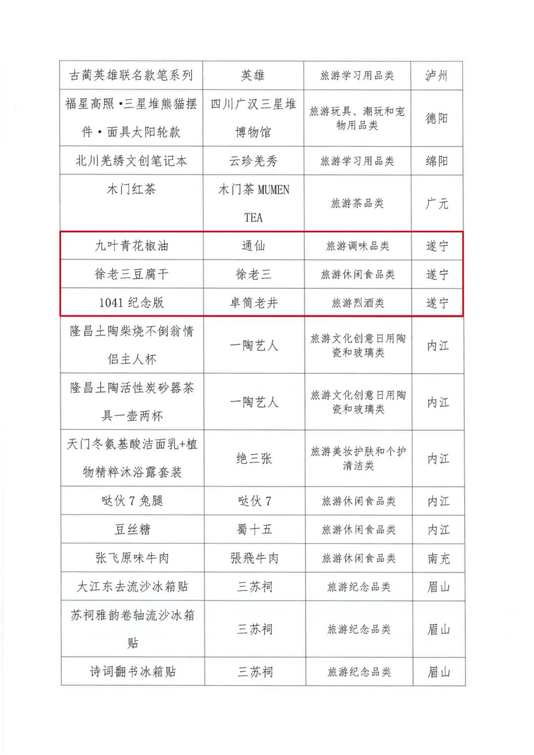
遂宁获得1金3铜
康养系列盐(旅游调味品类)
获得金奖
九叶青花椒油(旅游调味品类)
徐老三豆腐干(旅游休闲食品类)
1041纪念版(旅游烈酒类)
获得铜奖
名单如下
2025四川特色旅游商品大赛获奖名单金奖
2025四川特色旅游商品大赛获奖名单铜奖
康养系列盐(旅游调味品类)
卓筒井系列盐产品原料源于3000米深井,亿年古盐湖天然黄卤,传承非遗卓筒井工艺,采用现代一流科技,经独特工艺精制而成,外观白色,颗粒较大,色泽均匀。
九叶青花椒油(旅游调味品类)
通仙青花椒是四川省遂宁市大英县通仙乡的特产,由通仙青花椒为原料生产的九叶青花椒油清香浓醇,富含人体所需的铁、锌等多种微量元素,是调味美食、馈赠亲友的佳品。
徐老三豆腐干(旅游休闲食品类)
“徐老三”豆腐干传统制作技艺选用遂宁本地优质黄豆为主要原料,采用传统秘方与现代科学工艺相结合的方式精制而成。制作流程需要经过选料、泡豆、磨浆、滤浆、煮浆、点花、成型、压榨、卤制等12道工序,其成品韧而不硬,既香又鲜,经口细嚼,回味悠长,久吃不厌。
1041纪念版(旅游烈酒类)
“取水、润梁、摊晒、入窖、起窖、蒸馏、储藏、品酒……”结合了大英千年历史文化的四川卓筒老井酒传承浓香型白酒古法工艺,各类定制酒以及洞藏老窖酒,收获行业和市场的认可,荣获“中国白酒风格金杯奖”等多项荣誉。